Home
Our Scientists
Dr. Shuai Yu
Dr. Melody Yang
Our Expertise
Medical Imaging
Tissue Optics
CMOS Image Sensors
VLSI Design
News
Contact
VLSI Design
Verilog HDL
Mixed - Signal
Hamming Code
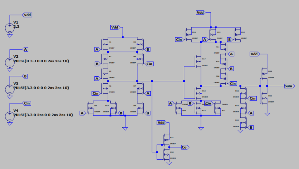
Full Adder
CMOS Inverter
Comparator
Email address
Submit
info@sensingark.com
Socials
Subscribe to our Newsletter
Contacts