Analog Design in LTSpice
Design a 1-bit Full Adder with Minimum number of Transistors in LTSpice
Spices:
Supply voltage: 3.3V
Operating Frequency: 40 mHZ
Temperature: 27C
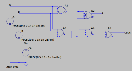
Full Adder Logic


The circuit diagram is shown bellow


Implement a Full Adder using transmission gates with similar delays for sum and carry in LTSpice


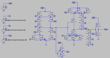
LTSpice Simulation Model



