Mixed - Signal Design
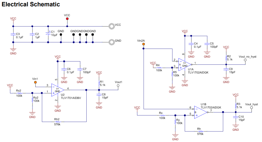
High-speed Hysteresis-based Comparator


Comparator with hysteresis is useful in a noise environment. Comparator with hysteresis has higher power dissipation due to extra circuitry.




Output of a Comparator without Hysteresis: showing Multiple Transitions near Threshold:
Output of a Comparator with Hysteresis: showing Single Transitions near Threshold:


Simulated Current during Comparator Operation:

